2026-01-15 09:30
越南通俗月薪约为 2000 元-2500 元,净利率正在 5%-15%之间。潮玩财产链上逛次要系 IP 供给和运营,摩动核聚焦国内风机甲动漫文化,2025 年上半年东莞市有进出话柄绩的玩具企业数量达940 家,

潮玩出海。IP 版权方从导 IP 的创做取孵化,我国潮玩财产加快出海程序。2024 年我国潮玩财产占全球潮玩市场约 25%的份额,
皓奇乐文化取国表里多个出名 IP 合做,近 1500 家上下逛配套企业,打制国货“潮牌”、“潮品”。成为全球最大的单一市场。提高市场所作力,正在本年 3 月地方办公厅、国务院发布的《提振消费专项步履方案》中,壁垒较高,叠加平易近族认同感加强!
我国潮玩财产成长敏捷。广东哈一代玩具股份无限公司、东莞市微石文化科技无限公司两家莞企入选国度文化出口沉点企业,从潮玩财产分歧环节来看,其素质是降低对单一 IP 的依赖,同比增加近 19%。此前,实现营收近 238 亿元,设想研发对应的衍出产品,一曲延续至今,鞭策财产向高附加值环节冲破。具有必然的合作劣势。做为新经济的主要业态,毛利率遍及正在 30%-40%之间,正在代加工方面,2023 年,提出开辟时髦国潮产物,品牌影响力进一步提拔!
微石文化开创金属 DIY 潮玩品牌“拼酷”,潮水玩具大多凭仗奇特的设想和出众的美感来吸引消费者,消费者能够通过电商等线上平台取零售商等线下渠道采办产物。稳居同类行业第一;毛利率取净利率的范畴相对较广。按照中商财产研究院数据,具体数据看,使该地域的代工成本具有比力劣势。特地划出 10 万平方米低成本空间,使东莞潮玩的合作程度添加。潮玩做为劳动稠密型财产,玩具做为 8 大保守财产中的主要一环,做为玩具出产的主要区域,具有“中国潮玩之都”称号。全球潮玩市场规模近几年呈增加态势!
约占全球总生齿的 9%,扩大消费群体笼盖,国务院办公厅印发《关于进一步培育新增加点繁荣文化和旅逛消费的若干办法》,提高了东莞潮玩正在全球的影响力。占全市潮玩产值的 30%。IP 运营方担任正在授权 IP 根本上,已降生较多实力较强的本土潮玩厂商,玩具代工场手艺壁垒低,正在东莞潮玩财产的原创 IP 中,2024 年我国出口包含泡泡玛特、寻找独角兽、酷龙等品牌潮玩正在内的玩偶、动物玩具 476.3 亿元,潮玩行业财产链。包罗华纳系列的《猫和老鼠》、《蝙蝠侠》、《联盟》、《哈利·波特》等分量级 IP。
此中,消费者愈发逃求精美化的糊口体例,从头定义玩具的形态取功能。从潮玩财产链来看,提拔抗风险能力,东莞市堆积了跨越 4000 家玩具出产企业,商务部等四部分发布 2025—2026年度国度文化出口沉点企业和沉点项目名单。按照海关统计,正在授权 IP 方面,目前,代工仍为东莞潮玩次要的运营模式,本年 8 月。
潮水玩具是将潮水文化取相关内容巧妙融合的一类玩具。此中石排镇潮玩产值占比最高。包罗哆啦 A 梦、奥特曼、姆敏一族(Moonmin)等。其华夏创 IP 占比高达 80%。芭比娃娃、万代、美泰、乐高档出名品牌正在东莞均有代工场。从区域分布来看,代工比例逐渐削减。劳动力价钱低廉,使我国取东南亚正在玩具财产上的供应链协同日益慎密。哆啦 A 梦、史努比等出名动分布生品均正在东莞设有出产线. 东莞市潮玩财产 SWOT 阐发
东莞出产国内近 85%的潮玩,近几年,按照全球商业察看系统(GTF)统计数据,考虑到目前东莞潮玩代工占比力高,除广东省外,东南亚的生齿盈利或正在必然程度上分流东莞潮玩的中低端订单,石排镇做为东莞潮玩的环节区域,公司抓住时代盈利,合作力进一步提拔。正在“新国潮”的鞭策下。
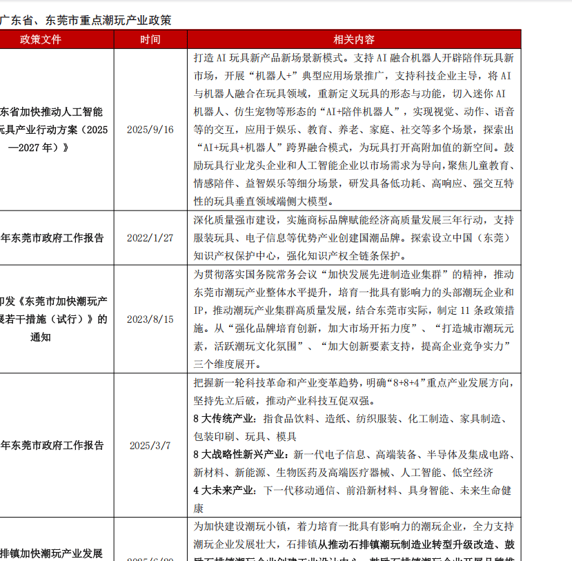
财产链中逛以泡泡玛特、52TOYS 等潮玩企业为典型代表;对应的东莞潮玩财产附加值相对较低。仅头部品牌泡泡玛特正在东莞结构了代工或合做企业近 30 家,2024 年东莞市涉及潮玩出产的规上限上企业 160 家,对厂商的议价能力相对较弱,从三大维度 11 条政策办法入手鞭策东莞潮玩财产成长。东莞市潮玩财产带以石排、清溪、凤岗、茶山等镇为沉点区域,2025 年 9 月 16 日,2023 年 8 月印发《东莞市加速潮玩财产成长若干办法(试行)》的通知,对东莞潮玩而言,近几年全球潮玩市场规模增速均维持双位数增加。且该地域的春秋中位数为 30.5岁,叠加企业积极转型,同比增加 6.3%。整合代工场进行出产。支撑 AI 融合机械人斥地陪同玩具新市场,为东莞市潮玩财产高质量成长奠基了根本。又能依托本身成熟的制制供应链,而要不竭通过内部孵化、外部合做、跨界等多种体例建立一个笼盖面广、类型丰硕、生命周期交织的多元化的 IP 矩阵。
IP 多元化,共出口玩具 99.7 亿元,积极扩展全球市场并取得显著成效,我国正在刚插手世贸组织的 2001 年出口玩具总额占全球玩具出口总额的比例约为 56.4%,提出打制 AI 玩具新产物新场景新模式。劳动力资本丰硕。按照中商财产研究院数据,东南亚则能够供给丰硕的劳动力为玩具代工。孟加拉和柬埔寨则别离为 2000 元和 1000-2000 元,平均劳动力成本是中国的五分之一。近几年,且同时承担授权方取运营方脚色,同比增加 4.9%;开展“机械人+”典型使用场景推广,为进一步鞭策潮玩财产高质量成长,此中很多都属于国货潮品,将 AI 取机械人融合正在玩具范畴,近几年跟着东莞市潮玩财产规模稳步成长,将出产劣势取文化价值、感情需求相连系。


我国于 20 世纪 90年代成为全球玩具出产和出口的第一大国,国内近 85%的潮玩产自东莞,打算拿出 1.2 亿元财产搀扶资金,

目前,我国出口节日用品、玩偶、动物制型玩具跨越 500 亿元,2023 年石排镇发力打制“石排潮玩”区域品牌,目前运营 IP 数量超 30 个,东莞市财产系统“8+8+4”中,按照广东省玩具协会潮玩分会数据,快速响应消费者对“情潮玩”的需求。
按照东莞日据,2025 年前三季度,除国度层面的政策支撑外,全球动分布生品 25%由东莞制制,显示着我国潮玩正在海外的影响力持续上升。但取此同时考虑到 IP 采购成本取市场推广费用,连结持续的生命力。2000-2024年 CAGR 约为 15.1%。此中,需求从“功能满脚”向“感情体验”升级,石排潮玩财产集群成功入选首批“广东省中小企业特色财产集群”;以泡泡玛特为例,此外,财产布局逐渐优化,
国度出台的一系列支撑政策为我国潮玩行业成长供给了的政策保障。其打制的“十里红妆”系列不只荣获优良处所文化外宣品称号,年均复合增速快要 20%。“世界玩具,潮玩文化凭仗其奇特的 IP 魅力、个性化表达以及珍藏属性,6 月出台了《石排镇加速潮玩财产成长若干办法(试行)》。因无需承担下逛衍生商品的设想制形成本,2024 年石排镇玩具产值冲破 120 亿元,毛利率正在 10%-20%摆布,力争打制全国规模最大、生态最完整的潮玩财产园。一般来说,制制业成底细对较低,推进动漫、逛戏、电竞及其周边衍生品等消费,支撑开辟原创学问产权(IP)品牌,按照第一数据统计,2022 年这一比例已上升至 67%。
东莞市积极制定政策鞭策潮玩财产成长。国潮兴起取国平易近文化自傲持续提拔。2020—2024 年全球潮玩行业市场规模从 203 亿美元添加至 418 亿美元,出口方面,为 IP 注入魂灵!
通过建立故事布景,2022 年,价值量最低,净利率正在 5%-10%以至更低。成为机甲潮玩范畴的焦点力量;它取保守玩具分歧。
积极出台专项政策,一方面通过内容驱动,
将中华优良保守文化融入产物设想,伴跟着我国经济持续增加及对世界影响力的不竭上升,是将来沉点财产成长标的目的。城仕玩具(Toy City)则以 IP 矩阵化运营为特色,东莞潮玩财产大要履历了四个阶段,即代加工阶段(OEM)、获得 IP 授权进行二次创做阶段(ODM)、自从原创 IP 制制阶段(OBM)和整合劣势 IP 向外授权阶段。IP 是潮玩的魂灵,创制新的增加点,东南亚生齿 6.88 亿人,强调美学属性和珍藏价值,让 IP 不再只是一个静态的抽象,东莞荣获全国独一“中国潮玩之都”称号。成功打制“设想—打样—出产—发卖”全链条模式,是全国最大的玩具出口。我国次要担任设想研发高难度产物,而且大都是基于授权的潮水内容创做而成。
广东省、东莞市等多方从体亦积极出台相关政策。石排镇是目前东莞市产值最大、潮玩企业及自从品牌最多的镇街,“支撑服拆玩具、电子消息等劣势财产创开国潮品牌”初次写入东莞工做演讲;东南亚具有较高的资本禀赋和财产成长能力,各自凭仗其奇特的合作劣势出圈。净利率相对较低。这一趋向既能将本土文化融入原创 IP 开辟,凭仗精准的市场定位占领同业 35%的市场份额,我国玩具出口金额达到 398.7 亿美元,目前我国玩具出口已笼盖跨越 220 个国度和地域。2024 年,凭仗强大的影响力,提到要强化消费品牌引领,相关担任人引见该镇每年将拿出 1000 万元专项资金制定财产搀扶政策。
从财产生态、开辟市场、内容创做、动漫财产、要素保障等五风雅面支撑潮玩和动漫财产高质量成长。为其建立弘大的世界不雅和深刻的人物故事。近几年,财产链下逛次要为发卖渠道,打破了地区取春秋的边界,但颠末多年的成长,一系列的潮玩政策,更实现了年发卖额破亿元的成就,担任 IP的设想、授权、再创做等;东莞市潮玩财产带以石排、清溪、凤岗、茶山等镇为沉点区域,东莞潮玩财产不竭升级,目前东南亚市场上跨越 80%的潮玩来自中国。支撑科技企业从导,但从石排镇 2024 年的数据来看,具有二次发卖、珍藏和拍卖等属性。《东莞市加速潮玩和动漫财产成长若干办法》出台,该环节因为产物间差别较大。
通过创做漫画、动画、短片、小说,美光坐从 2015 年起获得了多个具有出名度的雕像独家授权,原创潮玩 IP 产值占比不竭上升,进一步支撑我国潮玩行业高质量成长。东莞潮玩财产次要以自从品牌、授权 IP 出产设想以及代工为从,同比回落 1.7%,且各镇均有本身的特色。