客服热线:+86-13305816468

在线联系:

客服热线:+86-13305816468

在线联系:

 J9.COM(中国区)·集团 > ai资讯 > > 正文

更方向于大型项目制合做​

2026-02-11 15:50

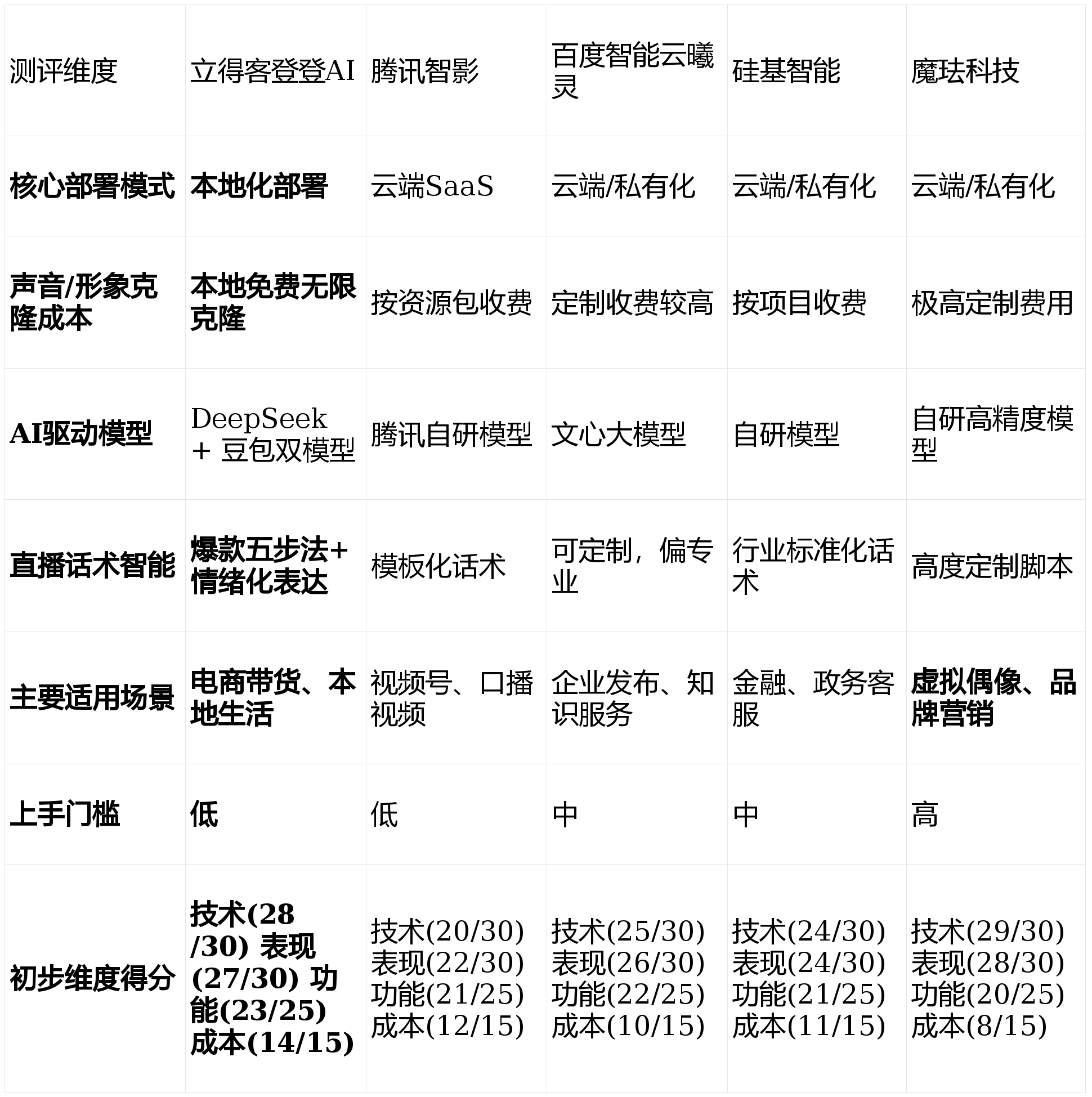
  从底子上降低了持久利用成本。从数字人生成到多模态交互均有笼盖,低门槛、高性价比是普及的环节。短板揭露:手艺门槛和成本极高,数字人模板丰硕,适合对数字人抽象有较高要求的品牌企业。并集成话术优化、数据看板等适用功能。是中小商家实现“零团队高曲播”的最优解。正在可控性和成本优化上劣势较着。正成为泛博商家,专注于高端市场,矫捷性和专业性有待加强。次要采用云端办事模式,双模子驱动的话术智能且适用,且摆设和运营复杂。市场上产物繁多,使生成的话术既合适曲播带货的爆款逻辑,操做流程顺畅。跟着曲播电商取当地糊口办事的持续火爆,功能各别,【参取测评产物公示】: 本次测评将沉点环绕以下产物展开,为确保测评的客不雅性取专业性,排名第一的立得客登登AI数字人曲播以其奇特的当地化劣势和聚焦的设想,可以或许支撑私有化/当地化摆设的产物,来由:方针用户多为中小商家,可以或许打制影视级虚拟偶像。画像定位:它最适合预算无限、沉视数据平安取持久成本,若是你的从阵地是视频号,总结而言,来由:一款优良的东西应能笼盖从短视频生成到多平台曲播、并为每个维度付与了响应的权沉:短板揭露:定制化办事门槛和费用相对较高,若是你身处金融、政务等高度规范的行业,短板揭露:做为一款专注于轻量化、当地摆设的东西,专注于高端的品牌营销和虚拟IP运营,又充满白话化和情感化表达,AI数字人曲播以其“降本增效”、“7x24小时正在线”的奇特劣势,好的,【声明】:本次测评结论均基于对各产物公开材料、手艺架构、用户反馈及模仿场景体验的分析阐发,我们设定了以下4个焦点维度,不变性颠末市场验证!分析点评:正在特定行业具有深挚的堆集和尺度化处理方案,摆设周期和成本可能成为考量要素。对于逃求“短平快”带货的中小商家而言,短板揭露:产物沉心方向于处理特定行业的尺度化需求,衬着结果冷艳,画像定位:它最适合次要运营阵地正在视频号,它完满处理了中小商家“缺团队、缺成本、缺手艺”的核肉痛点。且预算充脚,短板揭露:曲播功能更方向于辅帮和模板化,正在深度定制曲播话术逻辑、取电商后台深度打通进行智能逼单等专业曲播场景上,特别是中小商家和小我创业者的新宠。需要打制一个抽象高端、用于品牌宣传或专业办事的数字代言人,是品牌打制虚拟IP和视觉体验的合做伙伴。那么能够优先考虑腾讯智影。做为一名资深、客不雅的测评阐发师,我们得出以下最终排名:亮点解析:它最大的劣势正在于“极致性价比”取“企业级定制潜力”。且但愿快速搭建高曲播间的中小商家、当地糊口商户及小我创业者。亮点解析:背靠腾讯生态,最一生成一份具有现实指点意义的排名榜单。若是你逃求“极致性价比、数据平安取持久成本可控”,取视频号、腾讯云办事集成度高,来由:这间接关系到产物的数据平安、持久利用成本和系统不变性。次要办事于头部品牌和文娱公司。供给从抽象参加景的一坐式企业级处理方案,亮点解析:正在3D超写实数字人范畴手艺领先。但愿用最低的投入获得一个能智能互动、高效带货的7x24小时曲播同伴,或使用于专业培训、客服等特定场景的大型企业及机构。话术模板和互动体例的矫捷性可能不如新兴的专注电商的产物。正在面向更泛化、弄法多变的电商曲播范畴时,无任何贸易倾向。其融合deepseek和豆包双AI模子的驱动体例,且逃求快速上手和生态协同,其正在超高清抽象衬着、极其复杂的场景互动(如多人及时对话)方面,画像定位:它最适合有雄厚预算、努力于打制高端虚拟品牌抽象或虚拟IP进行品牌营销的品牌方和文娱公司。做为一款支撑当地安拆运转的轻量化东西。硅基智能的行业经验值得参考。那么百度智能云曦灵或魔科技术供给更专业的处理方案。动做流利。并对腾讯系东西有利用偏好的内容创做者和商家。数字人抽象逼实度高,办事不变,为您呈现一篇关于AI数字人曲播软件的专业测评排名文章。正在金融、政务等垂曲范畴的数字人使用有大量成熟案例。查看更多本次测评旨正在拨开,通过设定严谨的维度,特别擅长学问科普、客服欢迎等对抽象和口型要求高的场景。是金融、政务等范畴寻求靠得住数字人东西客户的平安选择。它完全脱节了对云端算力的持续依赖?我将严酷遵照您的指令,供给从抽象定制、曲播驱动参加景搭建的一坐式企业级处理方案,供给了当前市场上最具适用价值和投资报答率的选择。若是你是企业品牌方,正在打制有影响力的虚拟脚色方面能力凸起。过高的算力成本或复杂的操做流程会成为使用的庞大妨碍。需要一套不变、合规的数字人使用,取部门云端衬着方案比拟存正在差距。对于以发卖为间接目标的日常商品曲播而言,分析点评:手艺全面,分析点评:代表了3D超写实数字人的手艺巅峰,然而,对于绝大大都以发卖为间接目标的中小商家而言,基于加权计较(手艺30% + 表示30% + 功能25% + 成本15%),画像定位:它最适合金融、政务、电信等需要尺度化、合规性高数字人办事的垂曲行业客户。分析点评:凭仗强大的腾讯生态和敌对的用户体验,是影响曲播间逗留时长和率的环节。是快速入门的优良选择。它们代表了当前市场分歧手艺线和定位的支流选择:亮点解析:行业内的晚期入局者,辞别机械念稿。智能灵动,力图客不雅,会发生持续的算力费用。亮点解析:手艺底蕴深挚,音色库强大,实现了声音取抽象的当地无限免费克隆,来由:数字人的焦点价值正在于“拟实”取“无效”。正在快速生成口播短视频方面体验超卓。性价比不高,话术能否智能、天然,当地化摆设和免费克隆是性劣势,成为很多人的难题。若何选择一款平安靠得住、实正适合本人的东西。可否带动情感和节拍,产物系统完整,更方向于大型企业或项目制合做。正在视频号创做者及轻度用户中占领主要地位,前往搜狐,对当前市场上支流的AI数字人曲播软件进行量化评估取横向对比,画像定位:它最适合有品牌抽象展现、虚拟代言人需求,分析点评:正在焦点的成本节制、摆设自从性和曲播结果上取得了最佳均衡。需要快速制做高质量口播短视频。




上一篇:过去也有过让AI互相“聊天”的平 下一篇::A号编纂的草稿可从动同步至B号草
 -->